网站首页
关于和信
公司简介
资质荣誉
品质保证
主营产品
动臂斗杆系列
上下车架系列
铲斗系列产品
推铲系列产品
智能储能系统
工程机械
一体化生产
主要设备
新闻中心
公司资讯
公司公告栏
加入和信
联系我们
中文
English
当前位置:
网站首页
>
公告栏
>
山东和信工程机械有限公司2024年度危险废物环境防治信息
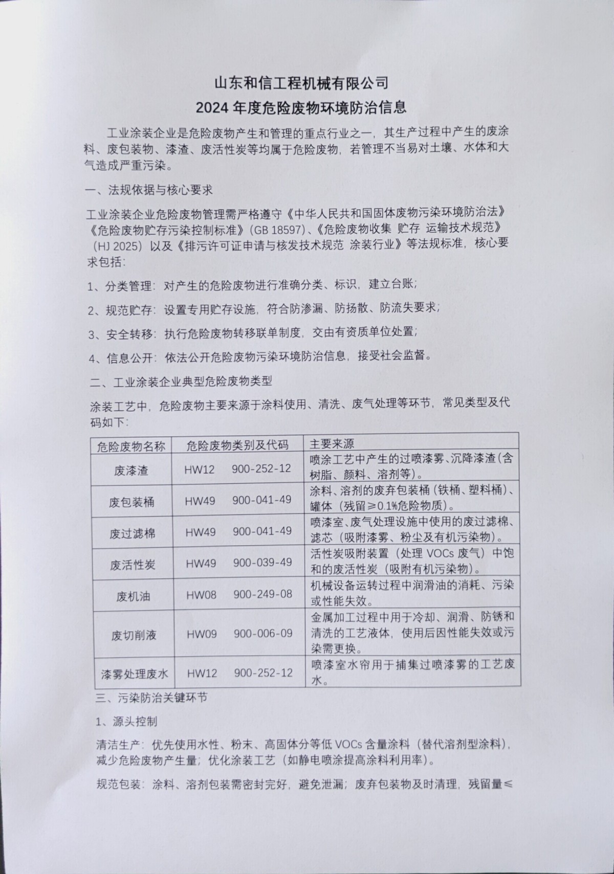
山东和信工程机械有限公司2024年度危险废物环境防治信息
时间:2025/07/04
上一篇:已经是第一篇
下一篇 :已经是最后一篇
请给我们留言
提交